二、项目编号:2025CQFT0018
三、标的物基本情况:
1、凤台县凤凰湖新区安置七期A、B、C、D、F、G地块商业用房五年期租赁权(整体拍租),参考价:2761993元/年(五年总租金参考价13809965元)(详见附件1号标的清单)。
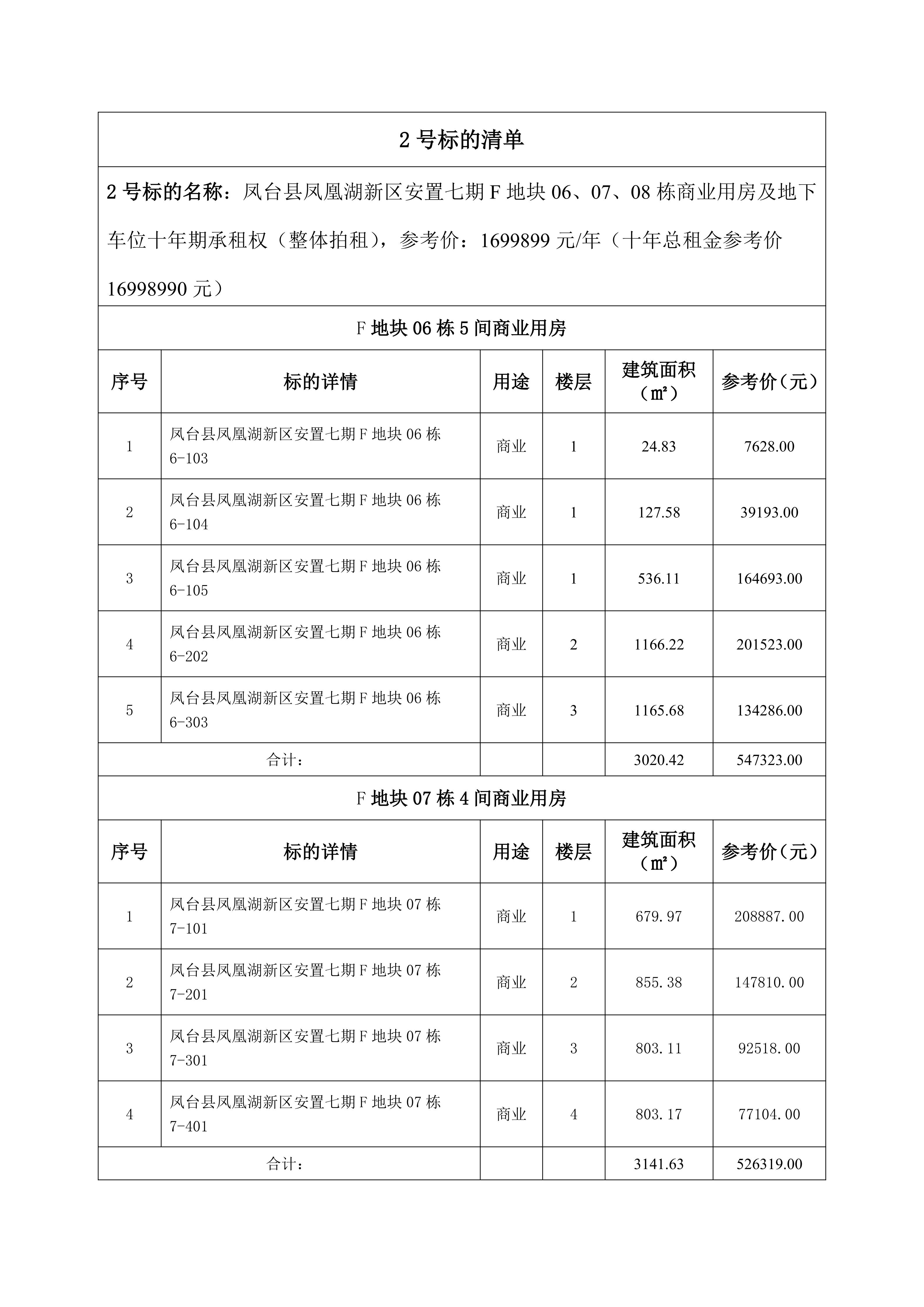
2、凤台县凤凰湖新区安置七期F地块06、07、08栋商业用房及地下车位十年期租赁权(整体拍租),参考价:1699899元/年(十年总租金参考价16998990元)(详见附件2号标的清单)。
特别提醒:
1、竞得人应在成交公告发布后三日内签订成交确认书并缴清拍卖佣金,并于签订成交确认书五日内与出让人签订租赁合同、缴纳履约保证金和房屋租金。上述行为如竞得人逾期,视为违约,拍卖人将根据《拍卖法》第三十九条规定,保证金不予退还。征得出让人同意,拍卖人将有权对拍卖标的重新拍卖,如再次拍卖的成交价低于原成交价,差额部分和新发生的费用由原竞得人承担。
2、租赁期内物业管理费、水、电费等其他的一切费用由竞得人承担。
3、房屋以现场、现状实物,由出让人移交给竞得人,竞得人在租赁期内不得对现场、现状实物提出异议。
4、竞得人向外利用租赁房屋进行招商,对外租赁期间第一年出租租金单间每平方米不得高于成交价30%。
5、清单中面积仅供参考,不作为成交价格的计算依据,如清单中示例的面积与实际面积不符,不影响成交结果及拍卖佣金。
四、1号标的物底价:13809965元,加价幅度10000元。
2号标的物底价:16998990元,加价幅度10000元。
五、竞买人资格:依法设立、有效存续的境内企事业法人(主营商业综合体运营服务、物业管理服务、房地产经纪类公司等)。
六、公告及竞价期限:
1、公告期、报名截止时间:2025年9月24日始至2025年11月11日9时止。
2、网络自由报价期:2025年11月11日10时始至2025年11月11日11时止,自由报价期满进入延时竞价期,报价周期300秒。
七、现场勘探时间:2025年9月24日始至2025年11月7日17时止,竞买人须在该期限内自行了解标的的现状及相关要求,预估可能带来的利益和风险,掌握成交后相关的费用和相关的责任。
八、参与方法:意向竞买人须完成交易主体库登记申请方可参与本项目登记。具体方式如下:
意向竞买人为企业法人的,须凭借第三方电子认证服务提供者签发的电子签名认证证书(以下简称:CA)直接登录安徽(区域)公共资源交易电子服务系统(网址:http://jy.ggj.huainan.gov.cn)。初次通过CA登录电子服务系统的交易主体进入首页后选择CA登录。
具体操作流程参见附件《产权交易竞买人操作手册》
九、竞买保证金:
| 标的 编号 |
标的名称 | 保证金金额(万元) | 保证金 汇款户名 |
开户行 | 账号 |
| 2025CQFT0018-1 | 凤台县凤凰湖新区安置七期A、B、C、D、F、G地块商业用房五年期租赁权(整体拍租) | 80 | 凤台县公共资源交易中心 | 中国银行凤台支行 | 179746530604 |
| 2025CQFT0018-2 | 凤台县凤凰湖新区安置七期F地块06、07、08栋商业用房及地下车位十年期租赁权(整体拍租) | 80 | 凤台县公共资源交易中心 | 中国银行凤台支行 | 179746530604 |
十、本项目采用网络报价,项目最高报价者为竞得人,最终成交结果以成交公告为准。
注:最高报价是指不低于公告底价的最高报价,由于系统故障或竞价系统信息与公告信息不符或委托方要求中止(终止)项目造成竞价中止(终止)时的最高报价不作为本项目最高报价。
十一、代理服务费:参照《招标代理服务收费管理暂行办法》(计价格〔2002〕1980号),由买受人在成交公告发出三日内支付给代理机构(最终以出让人与代理机构签订的委托代理合同为准)。
十二、联系方式
出让人:凤台县人民政府国有资产监督管理委员会
联系人:张天永 联系电话:13515546868
代理机构:安徽双赢集团拍卖有限公司
联系人:刘树立 联系电话:18956894999
技术支持:0554-6818045
十三、监督电话0554-8887797
十四、相关附件:1《1号标的清单》、2《2号标的清单》、3《网上竞价风险告知书》、4《产权交易竞买人操作手册》、5《竞买交易规则》、6《租赁合同》合同范本,以实际签订为准。

















